Publishing Charge
ARTICLE PROCESSING CHARGE (APC)
| Item | Before 1 June 2026 | From 1 June 2026 onwards |
| Manuscript ID Journal abbrev.-article type-year-month-submission no. |
05-2026 e.g.: KAJH-OA-26-05-0123 |
06-2026 onwards e.g.: KAJH-OA-26-06-0123 |
| APC Rate | MYR500/USD150 | MYR1,200/USD300 |
| APC Discount | Not applicable | Discounted rate: MYR850 (Applicable to Corresponding Author from Universiti Sains Malaysia) |
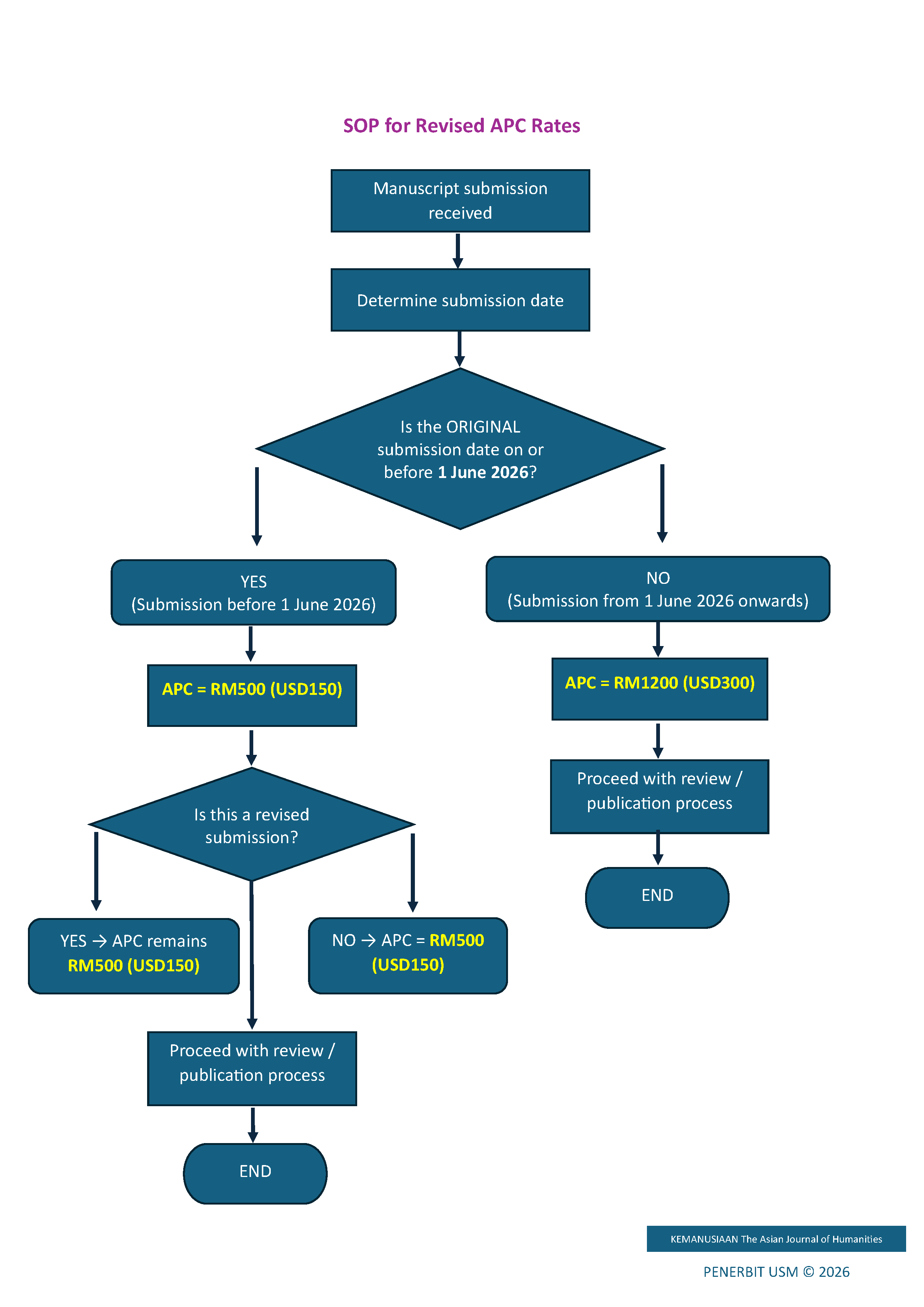
With effect from 1st June 2026 onwards, an Article Processing Charge (APC) of MYR1,200/USD300 will be imposed on authors upon acceptance of a manuscript for publication (for submission starting 1st June 2026).
All manuscripts published in this journal are open access and freely available online. APC is crucial to sustain and develop an open-access journal. The APC payable for a manuscript is agreed as part of the manuscript submission process. Authors pay a one-time APC to cover the costs of publishing services we provide. This includes provision of online tools for editors and authors, manuscript production and hosting, liaison with abstracting and indexing services, and customer services. The corresponding author of the manuscript is responsible for making or arranging the payment upon editorial acceptance of the manuscript. We advise prompt payment as we are unable to publish accepted manuscripts until payment has been received. Payment should be made through the University’s payment gateway as instructed in the acceptance email from the Editor-in-Chief.
Upon acceptance of a manuscript, an APC of MYR1,200/USD300 will be imposed on the authors. The APC is based on the following:
- MYR1,200 for corresponding author affiliated mainly to an institution in Malaysia.
- USD300 for corresponding author affiliated mainly to foreign institution outside Malaysia.
(Bank charges have to be defrayed by authors.)
For manuscripts submitted prior to 1st June 2026, the previously established APC rates remain applicable, namely MYR500 for corresponding authors primarily affiliated with institutions in Malaysia and USD150 for those affiliated with institutions outside Malaysia, payable upon acceptance of the manuscript (applicable to submissions BEFORE 1st JUNE 2026). No waiver is applicable to these submissions.
APC Discount Policy (Effective 1st June 2026)
Corresponding authors affiliated with Universiti Sains Malaysia (USM) are eligible to publish at a discounted APC rate of MYR850.
This discount applies only to manuscripts where the corresponding author’s primary affiliation is USM at the time of submission and acceptance. The discount will be applied to the APC upon acceptance of the manuscript. This policy is effective for all manuscripts submitted on or after 1st June 2026.
Refund Policy
The corresponding author bears full responsibility for the payment of the APC. Penerbit USM will issue a refund only in cases where a publishing failure has occurred due to an error on our part. No refunds will be granted for articles withdrawn by the author(s) or retracted due to author error or misconduct. Additionally, refunds will not be provided for payments made prior to formal acceptance of the manuscript or for any incorrect payment amounts made by the author(s).
Non-Refundable Situations
- Once an article has been accepted and published, APCs are non-refundable.
- Refunds will not be granted for delays in the review or publication process.
- Refunds will not be issued if the author withdraws after acceptance.
- No refund will be given if errors or mistakes originate from the author, including but not limited to submission errors, formatting issues, or failure to comply with journal guidelines.
- All payment errors made by the author (e.g., double payment, incorrect payment amount) will not be refunded.
Waiver Policy
There is no waiver on the APC for accepted papers.
Payment Instruction
The APC payment must be made online through USM e-payment portal. Author(s) of accepted paper will be instructed on the payment via the acceptance email from the Editor-in Chief. The USM e-payment link will be provided in the acceptance email. Please note that your publication will only be considered upon acceptance of payment, not acceptance date.
Only payment through the USM e-payment portal will be accepted and processed. Once you click the provided link, you should be directed to the USM e-payment form for “Journal Publication” services, in which it will land to the designated journal e-payment portal. Please make sure that the name of the journal is correctly displayed. If the link does not direct to the correct journal, please refer the matter to the Journal Administrator immediately.
Author then must fill in the Manuscript ID (provided by the journal during submission). Before you click “Next”, please ensure that you have filled in all required information. Through this portal, payment can be made either by credit card or interbank online transfer method. Author MUST ensure to select the correct currency and amount as instructed in the acceptance email. After you have successfully made the payment, please print the proof of payment as PDF and email this document to the Journal Administrator. You will receive an acknowledgement email once we have received the notification of successful transaction from the bank. Should you have enquiries or issues regarding the payment process, please contact the Journal Administrator.
USM e-Payment Operating Hours
Normal Day Transaction
01:00 am – 11:30 pm
Malaysia Time Zone (UTC+08:00)
Month/Year End Transaction
01:00 am – 11:59 am
